Willkommen bei Bartels
Allgemeine Hinweise - Deutsche Version General - English Version
Bartels

Oliver Bartels F+E
[30.03.2026 14:45:00 [UTC]] Willkommen bei Bartels / AktualisiertBartels
Bartels AutoEngineer
BAE Produktinfo
[02.04.2026 06:38:57 [UTC]] Bartels AutoEngineer® Preisliste / AktualisiertBAE Preisliste
BAE Downloads
BAE Dokumentation
[02.04.2026 07:45:25 [UTC]] Bartels AutoEngineer® Installationsanleitung / AktualisiertBAE Installationsanleitung
BAE Benutzerhandbuch
Vorwort
1 Einleitung
2 Schaltungsentwurf
3 Packager
3.1 Allgemeine Hinweise
3.1.1 Komponenten und Leistungsmerkmale
3.2 Packager
3.3 Backannotation
3.4 Utilities zur Netzlistenverarbeitung
4 Leiterkartenentwurf
5 IC-/ASIC-Entwurf
6 Regelsystem
7 Utilities
BAE Bibliotheken
User Language Programmierhandbuch
BAE Update-Historie
BAE Nächste Version Freigabemitteilungen Vorabinfo
BAE V8.0 Freigabemitteilungen
BAE V7.8 Freigabemitteilungen
BAE V7.6 Freigabemitteilungen
BAE V7.4 Freigabemitteilungen
BAE V7.2 Freigabemitteilungen
BAE V7.0 Freigabemitteilungen
BAE V6.8 Freigabemitteilungen
BAE V6.6 Freigabemitteilungen
BAE V6.4 Freigabemitteilungen
BAE V6.2 Freigabemitteilungen
BAE V6.0 Freigabemitteilungen
BAE V5.4 Freigabemitteilungen
BAE V5.0 Freigabemitteilungen
BAE V4.6 Freigabemitteilungen
BAE V4.4 Freigabemitteilungen
BAE V4.2 Freigabemitteilungen
BAE V4.0 Freigabemitteilungen
BAE V3.4 Freigabemitteilungen
BAE Support
BAE Contrib
BAE Entwickler und Dienstleister
Elektronikentwicklung
Sport
Firmenprofil
Impressum
Bartels :: Bartels AutoEngineer :: BAE Dokumentation :: BAE Benutzerhandbuch :: Packager :: Allgemeine Hinweise
Bartels AutoEngineer® - Benutzerhandbuch

3.1 Allgemeine Hinweise

Bartels AutoEngineer® Dokumentation

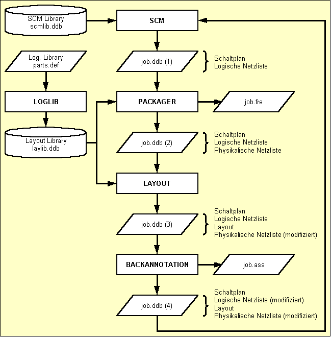
Das Schaltplanpaket des Bartels AutoEngineer besteht im Wesentlichen aus einem grafisch-interaktiven Schaltplaneditor mit integrierter Backannotation sowie dem Programm-Modul Packager zur Umwandlung von logischen in physikalische Netzlisten ("Forward Annotation"). Die nachfolgenden Abschnitte dieses Benutzerhandbuchs enthalten eine detaillierte Beschreibung des Packager-Moduls und der Backannotation.

 

3.1.1 Komponenten und Leistungsmerkmale

Die Umsetzung von Stromläufen in das Layout, d.h. die Übergabe der Netzliste geschieht im Bartels AutoEngineer mit Hilfe des Packager und umgekehrt, also vom Layout in den Stromlauf (nach etwaigen Modifikationen der Netzliste) mit Backannotation.

Der Designfluss hinsichtlich der Netzlistenverarbeitung funktioniert im Bartels AutoEngineer mit Hilfe von Packager und Backannotation nach dem in Abbildung 3-1 dargestellten Schema.

Nach Erstellung bzw. Änderung des Schaltplans mit Hilfe des Schematic Editors ist die dadurch generierte logische Netzliste mit Hilfe des Packagers in das Layout zu transformieren. Der Packager hat dabei die Aufgabe, entsprechend der in der Bibliothek definierten Zuordnung der Stromlauf- zu den Layoutsymbolen (siehe hierzu auch die Beschreibung des Programms loglib), die im Schaltplan definierten Stromlaufsymbole in die entsprechenden Layoutgehäuse zu packen und die daraus resultierende Pinzuordnung zu definieren. Ergebnis des Packager-Laufs ist eine gepackte physikalische Netzliste.

Werden im Layout Modifikationen an der Netzliste (durch Änderung von Bauteilnamen, Pin/Gate Swaps, Zuweisung alternativer Gehäusebauformen, usw.) vorgenommen, dann ist die modifizierte physikalische Netzliste mit Hilfe der im Schaltplaneditor integrierten Backannotation-Funktion wieder in den Stromlauf, d.h. in eine modifizierte logische Netzliste zurückzutransferieren.

Abbildung 3-1: Designfluss Packager - Backannotation

Abbildung 3-1: Designfluss Packager - Backannotation

Bartels :: Bartels AutoEngineer :: BAE Dokumentation :: BAE Benutzerhandbuch :: Packager :: Allgemeine Hinweise

Allgemeine Hinweise
© 1985-2026 Oliver Bartels F+E • Aktualisiert: 26. January 2007, 17:23 [UTC]

© 1985-2026 Oliver Bartels F+E Bartels Startseite Kontakt und Impressum

Webentwicklung Baumeister Mediasoft Engineering

Allgemeine Hinweise - Deutsche Version General - English Version