Welcome to the Bartels Group of Companies
Allgemeine Hinweise - Deutsche Version General - English Version
Bartels

Oliver Bartels F+E
[30/03/2026 14:45:00 [UTC]] Welcome to Bartels / UpdatedBartels
Bartels AutoEngineer
BAE Product Info
[02/04/2026 06:38:57 [UTC]] Bartels AutoEngineer® Price List / UpdatedBAE Price List
BAE Downloads
BAE Documentation
[02/04/2026 07:45:25 [UTC]] Bartels AutoEngineer® Installation Guide / UpdatedBAE Installation Guide
BAE User Manual
Preface
1 Introduction
2 Circuit Design
3 Packager
3.1 General
3.1.1 Components and Features
3.2 Packager
3.3 Backannotation
3.4 Net List Utilities
4 PCB Design
5 IC/ASIC Design
6 Rule System
7 Utilities
BAE Libraries
User Language Programmer's Guide
BAE Update History
BAE Next Version Release Notes Preliminary
BAE V8.0 Release Notes
BAE V7.8 Release Notes
BAE V7.6 Release Notes
BAE V7.4 Release Notes
BAE V7.2 Release Notes
BAE V7.0 Release Notes
BAE V6.8 Release Notes
BAE V6.6 Release Notes
BAE V6.4 Release Notes
BAE V6.2 Release Notes
BAE V6.0 Release Notes
BAE V5.4 Release Notes
BAE V5.0 Release Notes
BAE V4.6 Release Notes
BAE V4.4 Release Notes
BAE V4.2 Release Notes
BAE V4.0 Release Notes
BAE V3.4 Release Notes
BAE Support
BAE Contributions
BAE Development and Service Companies
Electronics Development
Bartels Sport Service
Company Profile
Corporate Info
Bartels :: Bartels AutoEngineer :: BAE Documentation :: BAE User Manual :: Packager :: General
Bartels AutoEngineer® - User Manual

3.1 General

Bartels AutoEngineer® Dokumentation

The schematic capture system of the Bartels AutoEngineer essentially consists of an interactive Schematic Editor with integrated Backannotation and the Packager program module for converting logical into physical netlists ("Forward Annotation"). The following sections of this manual describe in detail how to use Packager and Backannotation.

 

3.1.1 Components and Features

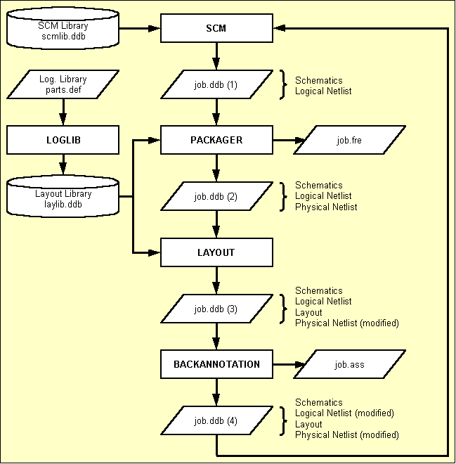
Bartels AutoEngineer provides the Packager program module and the Backannotation function for transferring net list data between schematics and layout. Figure 3-1 shows the design flow of forward and backward annotation using Packager and Backannotation.

Editing SCM sheets with the Schematic Editor results in a logical net list. The Packager collects the interconnection information from the logical net list and generates a physical net list ready for layout. The forward annotation process is controlled by the logical library entries defining the assignments of SCM symbols to layout packages and the corresponding pin mappings (see also the description of the loglib utility program). The Packager annotates the schematic with the physical pin names to replace the logical pin names and also transfers special information such as pin/gate swap definitions, part attribute settings, power supply pinning, etc.

Layout Net list modifications such as part name changes, pin/gate swaps or part package type assignments must be backward annotated to the schematics using the Backannotation function from the Schematic Editor. Running the Backannotation results in a modified logical net list with annotated part and/or pin names on the corresponding SCM sheet.

Figure 3-1: Design Flow Packager - Backannotation

Figure 3-1: Design Flow Packager - Backannotation

Bartels :: Bartels AutoEngineer :: BAE Documentation :: BAE User Manual :: Packager :: General

General
© 1985-2026 Oliver Bartels F+E • Updated: 26 January 2007, 17:23 [UTC]

© 1985-2026 Oliver Bartels F+E Bartels Homepage Contact and Corporate Info

Web Development by Baumeister Mediasoft Engineering

Allgemeine Hinweise - Deutsche Version General - English Version